GregTech 5 has dozens of ores with complex processing chains that produce hundreds of different materials. Almost every element on the Periodic Table and many kinds of real-life mineral and ore deposits are represented in mod. This guide lists all of the various ores and all of the ways they can be processed into elements.
Ores[]
GregTech disables all Vanilla ores (except Emerald Ore, because Mojang did weird things with it) and replaces them with its own ore generation patterns. These patterns are compatible either by default or through configuration with almost all ores from almost all other mods, so unless explicitly noted, ore generation from other mods can and should be disabled, as GregTech will compensate.
GregTech ore blocks do not work exactly like other ore blocks. Most mods treat their ores as single blocks, with nothing special to them except for the few that must be silktouched or can be fortune mined. All GregTech are non-ticking MetaTileEntities, defined not by block ID or metadata but by TileEntity data. Each of these TEs contains only two variables: the internal ID of the ore, and a True/False boolean denoting whether the ore block was placed by world generation or by other means. This is mainly used to determine whether or not a Small Ore's drops can be enhanced by a Fortune pick. Their being TEs though has some unfortunate consequences: not all mods are prepared to deal with TE ore blocks, and so GregTech ores are not always mined by other mods' automated mining systems. (For example, for several months, the IC2 Miner could not mine GregTech ores.) The most unusual consequence of the ores being MetaTileEntities is that GregTech MTE rendering is done by combining a base texture with an overlay. When viewed at steep angles, those overlays can exhibit some odd rendering behavior, either looking like black lines, white lines, or oddly transparent. It's hard to say exactly what the visual effect looks like, but once you've seen it once or twice you come to realize that it looks wrong, and that its looking wrong is a telltale sign of the presence of ore.
There are two types of ore generation: Small Ores and Mix Veins. Small Ores generate as semi-common single blocks. They are intended as a way to get started and acquire initial tools, but are not intended to be used as primary sources of metal for machinery. When broken, they drop either a Crushed Ore, an Impure Pile of Ore Dust, or, if applicable, a Gem. Additionally, they may drop a Dust or a Dirty Dust of the Stone they were found in. (This can be Stone, Netherrack, Red/Black Granite, or End Stone.) Small Ores cannot be picked up with a Silktouch Pickaxe, however a Fortune Pickaxe will slightly increase their yields. Importantly, Small Ores can be mined at 1 mining level lower than the ores they contain, allowing a miner with a Stone-level pickaxe to obtain enough Iron to craft an Iron Pickaxe. (GregTech Iron Ore(s) cannot be mined with a Stone pickaxe, you need Iron or Bronze to mine them.)
Mix Veins can generate only one vein per 3x3 chunk area, however Mix Veins can contain hundreds or even thousands of blocks of ore. Mix Veins can contain up to four different ores. Vein contents are dependent upon height and dimension, but are not dependent upon biome. Veins can range in size from 16x16x5 up to 80x80x8 blocks, with very few and small gaps between ore blocks. However, ore veins can only generate where they have Stone, Red/Black Granite, Netherrack, or End Stone that can be replaced by ore blocks.
Mix Veins come in four parts: Primary, Secondary, Inbetween, and Around. Each of them can be a different ore. Primary, Secondary, and Inbetween ores are generated as stack ranges. The upper 2-4 levels of a vein will be almost all 'Primary' ore, the lower 2-4 levels will be almost all 'Secondary' ore, and the middle 2-4 levels will be mostly 'Inbetween' ore. 'Around' ore appears randomly interspersed throughout the vein. In total, a vein will contain roughly equal portions of Primary and Secondary ore, slightly less Inbetween ore, and notably less Around ore. When viewed from a distance either via an X-Ray mod or after having removed all Stone in the area, ore Mix Veins look like large, somewhat oval-shaped clouds.
Ore vein generation takes place as a series of steps. First, at the center of every 3x3 chunk area a random ore mix is chosen. If that ore mix cannot generate within the current dimension, the generator tries again. If the ore vein is allowed, a random height will be chosen within the mix vein's Minimum and Maximum height values, and ore generation will propagate out from that point. However, as ores are placed by replacing Stone, Red/Black Granite, Netherrack, or End Stone, if the generation area contains none of those materials ore blocks will not generate. As such, it is possible to encounter areas that do not contain mix veins. In Forests, Plains, and similar biomes, this happens about a quarter of the time. In mountains or extreme hills, it happens fairly rarely, while deep oceans often will not have Mix Veins below them.
Note: If Custom Ore Generation or Per Fabrica Ad Astra: Geologica are installed, GregTech will disable its own ore generation and use COG or PFAA generation. COG contains default configurations for GregTech ores, and PFAA contains its own forms and generation patterns for even more ores than GregTech generates by default. This also means that any mod pack containing Custom Ore Generation, such as the upcoming FTB Resurrection, will not entirely follow these patterns.
Default Ore Mixes[]
The following is a list of all Ore Mix Veins that GregTech can generate by default. (Note: The Naquadah Ore Mix configuration is present, but its generation is disabled by default.)
| Name | Primary Ore | Secondary Ore | Inbeween Ore | Sporadic Ore | Min Height | Max Height | Weight | Density | Size | Overworld | Nether | End |
|---|---|---|---|---|---|---|---|---|---|---|---|---|
| Naquadah | Naquadah | Naquadah | Naquadah | NaquadahEnriched | 10 | 60 | 10 | 5 | 32 | No | No | Yes |
| Lignite | Lignite | Lignite | Lignite | Coal | 50 | 130 | 160 | 8 | 32 | Yes | No | No |
| Coal | Coal | Coal | Coal | Lignite | 50 | 80 | 80 | 6 | 32 | Yes | No | No |
| Magnetite | Magnetite | Magnetite | Iron | VanadiumMagnetite | 50 | 120 | 160 | 3 | 32 | Yes | Yes | No |
| Gold | Magnetite | Magnetite | VanadiumMagnetite | Gold | 60 | 80 | 160 | 3 | 32 | Yes | No | No |
| Iron | BrownLimonite | YellowLimonite | BandedIron | Malachite | 10 | 40 | 120 | 4 | 24 | Yes | Yes | No |
| Cassiterite | Tin | Tin | Cassiterite | Tin | 40 | 120 | 50 | 5 | 24 | Yes | No | No |
| Tetrahedrite | Tetrahedrite | Tetrahedrite | Copper | Stibnite | 80 | 120 | 70 | 4 | 24 | Yes | Yes | No |
| Nether Quartz | NetherQuartz | NetherQuartz | NetherQuartz | NetherQuartz | 40 | 80 | 80 | 5 | 24 | No | Yes | No |
| Sulfur | Sulfur | Sulfur | Pyrite | Sphalerite | 5 | 20 | 100 | 5 | 24 | No | Yes | No |
| Copper | Chalcopyrite | Iron | Pyrite | Copper | 10 | 30 | 80 | 4 | 24 | Yes | Yes | No |
| Bauxite | Bauxite | Bauxite | Aluminium | Ilmenite | 50 | 90 | 80 | 4 | 24 | Yes | No | No |
| Salts | RockSalt | Salt | Lepidolite | Spodumene | 50 | 60 | 50 | 3 | 24 | Yes | No | No |
| Redstone | Redstone | Redstone | Ruby | Cinnabar | 10 | 40 | 60 | 3 | 24 | Yes | Yes | No |
| Soapstone | Soapstone | Talc | Glauconite | Pentlandite | 10 | 40 | 40 | 3 | 16 | Yes | No | No |
| Nickel | Garnierite | Nickel | Cobaltite | Pentlandite | 10 | 40 | 40 | 3 | 16 | Yes | Yes | Yes |
| Platinum | Sheldonite | Palladium | Platinum | Iridium | 40 | 50 | 5 | 3 | 16 | Yes | No | Yes |
| Pitchblende | Pitchblende | Pitchblende | Uranium | Uraninite | 10 | 40 | 40 | 3 | 16 | Yes | No | No |
| Plutonium | Uraninite | Uraninite | Plutonium | Uranium | 20 | 30 | 10 | 3 | 16 | Yes | No | No |
| Monazite | Bastnasite | Bastnasite | Monazite | Neodymium | 20 | 40 | 30 | 3 | 16 | Yes | No | No |
| Molybdenum | Wulfenite | Molybdenite | Molybdenum | Powellite | 20 | 50 | 5 | 3 | 16 | Yes | No | Yes |
| Tungstate | Scheelite | Scheelite | Tungstate | Lithium | 20 | 50 | 10 | 3 | 16 | Yes | No | Yes |
| Sapphire | Almandine | Pyrope | Sapphire | GreenSapphire | 10 | 40 | 60 | 3 | 16 | Yes | No | No |
| Manganese | Grossular | Spessartine | Pyrolusite | Tantalite | 20 | 30 | 20 | 3 | 16 | Yes | No | Yes |
| Quartz | Quartzite | Barite | CertusQuartz | CertusQuartz | 40 | 80 | 60 | 3 | 16 | Yes | No | No |
| Diamond | Graphite | Graphite | Diamond | Coal | 5 | 20 | 40 | 2 | 16 | Yes | No | No |
| Olivine | Bentonite | Magnesite | Olivine | Glauconite | 10 | 40 | 60 | 3 | 16 | Yes | No | Yes |
| Apatite | Apatite | Apatite | Phosphorus | Phosphate | 40 | 60 | 60 | 3 | 16 | Yes | No | No |
| Galena | Galena | Galena | Silver | Lead | 30 | 60 | 40 | 5 | 16 | Yes | No | No |
| Lapis | Lazurite | Sodalite | Lapis | Calcite | 20 | 50 | 40 | 5 | 16 | Yes | No | Yes |
| Beryllium | Beryllium | Beryllium | Emerald | Thorium | 5 | 30 | 30 | 3 | 16 | Yes | No | Yes |
| Oilsands | Oilsands | Oilsands | Oilsands | Oilsands | 50 | 80 | TBD | TBD | TBD | Yes | No | TBD |
Name: The name given to the mix in configuration. This does not have an effect in-game.
Density: How tightly packed the ores are in a vein. Lower values can cause small gaps between ore blocks.
Max Height: The maximum height at which the vein can generate.
Min Height: The minimum height at which the vein can generate.
OrePrimaryLayer: Metadata value of the Primary ore in the vein
OreSecondaryLayer: Metadata value of the Secondray ore in the vein
OreSporadiclyInbeween: Metadata value of the Inbeween ore in the vein
OreSporadiclyAround: Metadata value of the Around ore in the vein
RandomWeight: How likely it is for this vein to spawn. The higher this value is, the better the chance. This value is relative to the total of the RandomWeight values of all the ore veins. The default configuration has a total weight of 1850, so for example,a vein with a RandomWeight of 160 has a 160/1850 (8,6%) chance to spawn per generation attempt.
Size: The maximum area an ore vein can occupy. A vein with a Size of 0 will always occupy a 16x16 block area, while a vein with a Size of 32 can occupy an area up to 80x80 blocks.
Overworld: Can this vein generate in the Overworld? (True/False)
Nether: Can this vein spawn in the Nether? (True/False)
End: Can this vein spawn in the End? (True/False)
Note: GregTech tries to generate its ores in all available dimensions. In dimensions added by other mods, like The Twilight Forest or Mystcraft, GregTech will by default use the Overworld's configurations, and so long as the dimension contains Stone, Netherrack, or End Stone, it will usually succeed. However, as Galacticraft's Moon and Mars dimensions do not contain conventional stone, the mod GalacticGreg was created to allow GregTech ore generation to function on Mars and the Moon.
All of these values are present in and were extracted from config/GregTech/WorldGeneration.cfg. WorldGeneration.cfg also includes empty slots for user-defined ore mixes. The ores listed here appear in the configuration file as their metadata values, which range from 1 to 1000, and can be found in two ways:
- Load into a world, then leave it, then go to [game directory]/logs/GregTech.log. That file will contain a list of every single material registered in GregTech. Any occupied number between 1 and 1000 can be an Ore.
- Load into a world and look up 'Ore' in NEI, with Block IDs and Damage Values/Metadata displayed. The Stone variant of every GregTech ore will bear that ore's metadata value. (The other variants will bear that value, offset by several thousand.)
If you do look, you will notice that GregTech contains many, many more ores than it generates by default. If you want the ores, you need only add custom Mixes for them. Ores can be told whether or not to generate on a dimension-by-dimension basis. By default, this only includes the Overworld, Nether, and End, but when other mods add dimensions, once those dimensions' ore generation has been triggered at least once, configuration lines for them will be created. For example, in a mod pack containing Twilight Forest and Extra Utilities, you may see this set of lines in an ore generation configuration entry:
gold {
B:Nether_false=false
B:Overworld_true=true
B:"The End_true"=true
B:"Twilight Forest_true"=true
B:Underdark_true=true
}
Probably the most important line in this chart initially is the Cassiterite Mix Vein. Cassiterite is a form of Tin Ore, and Tin is necessary to make Bronze for Steam machines. However, Cassiterite's generation range is between Y=40 and Y=120, slightly below the surface to above the tops of some Extreme Hills. This, combined with the fact that Tin assumes a color almost identical to that of regular Stone, means that a good Tin vein may be rather difficult to find in the early game. Don't give up though, just remember to look high.
Elements Contained in Ores[]
Many, many ores contain traces of Oxygen and Hydrogen. For simplicity, they have not been included in this list.
If an Ore contains more than one element or material as a primary output, that ore represents a compound which must separated at some point in its processing, usually with an Electrolyzer.
| Ore | Contains Elements | 1st Byproduct | 2nd Byproduct | 3rd Byproduct | Mercury Bath | Persulfate Bath |
|---|---|---|---|---|---|---|
| Naquadah | Naquadah | Enriched Naquadah | ||||
| Enriched Naquadah | Enriched Naquadah | Naquadah | Naquadria | |||
| Lignite | Carbon | Coal | ||||
| Coal | Carbon | Lignite | Thorium | |||
| Magnetite †† | Iron | Iron | Gold | Gold | ||
| Iron | Iron | Nickel | Tin | Nickel | ||
| Vanadium Magnetite †† | Vanadium, Iron | Magnetite | Vanadium | |||
| Gold | Gold | Copper | Nickel | Gold | Copper | |
| Brown Limonite † | Iron | Malachite | Yellow Limonite | |||
| Yellow Limonite † | Iron | Nickel | Brown Limonite | Cobalt | Nickel | |
| Banded Iron † | Iron | |||||
| Tin † | Tin | Iron | Zinc | Zinc | ||
| Cassiterite | Tin | Tin | ||||
| Tetrahedrite | Copper | Antimony | Zinc | Tetrahedrite | ||
| Copper | Copper | Cobalt | Gold | Nickel | Gold | Copper |
| Stibnite | Antimony | Antimony | ||||
| Nether Quartz | Nether Quartz | |||||
| Sulfur | Sulfur | Sulfur | ||||
| Pyrite † | Iron, Sulfur | Sulfur | Phosphorus | Iron | ||
| Sphalerite | Zinc, Sulfur | Yellow Garnet | Cadmium | Gallium | Zinc | |
| Chalcopyrite * | Copper, Iron, Sulfur | Pyrite | Cobalt | Cadmium | Gold | Cobalt |
| Malachite | Copper, Carbon | Copper | Brown Limonite | Calcite | Copper | |
| Bauxite | Aluminium, Titanium | Grossular | Titanium | Gallium | ||
| Aluminium | Aluminium | Bauxite | ||||
| Ilmenite † | Iron, Titanium | Iron | Titanium | |||
| Salt | Sodium, Chlorine | Rock Salt | ||||
| Rock Salt | Potassium, Chlorine | Salt | ||||
| Lepidolite | Potassium, Lithium, Aluminium | Lithium | Casium | |||
| Spodumene | Lithium, Aluminium, Silicon | Aluminium | Lithium | |||
| Redstone | Silicon, Pyrite, Ruby, Mercury | Cinnabar | Rare Earth | Glowstone | ||
| Ruby | Chrome, Aluminium | Chrome | Red Garnet | |||
| Cinnabar | Mercury, Sulfur | Redstone | Sulfur | Glowstone | ||
| Soapstone | Magnesium, Silicon | |||||
| Talc | Magnesium, Silicon | |||||
| Nickel † | Nickel | Cobalt | Platinum | Iron | Platinum | Nickel |
| Bastnasite ††† | Cerium, Carbon, Flourine | Neodymium | Rare Earth | |||
| Monazite ††† | Rare Earth, Phosphate | Thorium | Neodymium | Rare Earth | ||
| Neodymium | Neodymium | Monazite | Rare Earth | |||
| Garnierite | Nickel | Nickel | Nickel | |||
| Cobaltite | Cobalt, Arsenic, Sulfur | Cobalt | Cobaltite | |||
| Pentlandite *† | Nickel, Sulfur | Iron | Sulfur | Cobalt | Cobalt | |
| Sheldonite | Platinum, Nickel, Sulfur | Palladium | Nickel | Iridium | Sheldonite | Nickel |
| Palladium | Palladium | |||||
| Platinum | Platinum | Nickel | Iridium | Platinum | Nickel | |
| Iridium | Iridium | Platinum | Osmium | Platinum | ||
| Pitchblende | Uranite, Thorium, Lead | Thorium | Uranium | Lead | ||
| Uranium | Uranium | Lead | Plutonium | Thorium | ||
| Uraninite | Uranium | Uranium | Thorium | Plutonium | ||
| Plutonium | Plutonium | Uranium | Lead | |||
| Wulfenite | Lead, Molybdenum | |||||
| Molybdenum | Molybdenum | |||||
| Molybdenite | Molybdenum, Sulfur | Molybdenum | ||||
| Powellite | Calcium, Molybdenum | |||||
| Scheelite | Tungsten, Calcium | Manganese | Molybdenum | Calcium | ||
| Tungstate | Tungsten, Lithium | Manganese | Silver | Lithium | Silver | |
| Lithium | Lithium | Lithium | ||||
| Sapphire | Aluminium | Aluminium | Green Sapphire | |||
| Almandine | Aluminium, Iron, Silicon | Red Garnet | Aluminium | |||
| Pyrope | Aluminium, Magnesium, Silicon | Red Garnet | Magnesium | |||
| Green Sapphire | Aluminium | Aluminium | Sapphire | |||
| Grossular | Calcium, Aluminium | Yellow Garnet | Calcium | |||
| Spessartine | Aluminium, Manganese, Silicon | Red Garnet | Manganese | |||
| Pyrolusite | Manganese | Manganese | ||||
| Tantalite | Manganese, Tantalum | Manganese | Niobium | Tantalum | ||
| Quartzite | Quartzite | Certus Quartz | Barite | |||
| Certus Quartz | Certus Quartz | Quartzite | Barite | |||
| Barite | Barium | |||||
| Graphite | Graphite | Carbon | ||||
| Diamond | Carbon | Graphite | ||||
| Bentonite | Sodium, Magnesium, Silicon | Aluminium | Calcium | Magnesium | ||
| Magnesite | Magnesium, Carbon | Magnesium | ||||
| Olivine | Magnesium, Iron, Silicon | Olivine | ||||
| Glauconite † | Magnesium, Aluminium | Sodium | Aluminium | Iron | ||
| Apatite | Calcium, Phosphate, Chlorine | Phosphorus | ||||
| Phosphorus | Calcium, Phosphate | Apatite | ||||
| Phosphate | Phosphate | Phosphate | ||||
| Galena | Lead, Silver, Sulfur | Sulfur | Silver | Lead | Silver | |
| Silver | Silver | Lead | Sulfur | Silver | ||
| Lead | Lead | Silver | Sulfur | Silver | ||
| Lazurite | Aluminium, Silicon, Calcium, Sodium | Sodalite | Lapis | |||
| Sodalite | Aluminium, Silicon, Sodium, Chlorine | Lazurite | Lapis | |||
| Lapis | Lazurite, Sodalite, Pyrite, Calcite | Lazurite | Sodalite | Pyrite | ||
| Calcite | Calcium, Carbon | Andradite | Malachite | |||
| Beryllium | Beryllium | Emerald | ||||
| Emerald | Beryllium, Aluminium, Silicon | Beryllium | Aluminium | |||
| Thorium | Thorium | Uranium | Lead |
Bolded Ores allow Direct Smelting to the ore's primary metal. Impure Dust and Purified Dust forms will smelt directly to an ingot. If the ore shares the same name as its primary metal, then Crushed and Purified Crushed forms will smelt into ten nuggets; otherwise they will smelt into three nuggets.
* Chalcopyrite and Pentlandite may be refined into Platinum Group Sludge using a Chemical Reactor; see Late Game Processing.
† Yields Iron in Electromagnetic Separator
†† Yields Gold in Electromagnetic Separator
††† Yields Neodymium in Electromagnetic Separator
Second Level Processing[]
These are compounds that need further processing.
| Compound | Elements |
|---|---|
| Rare Earth | Neodynium, Yttrium, Lanthanum, Cerium, Cadmium, Caesium |
| Red Garnet | Pyrope, Almandine, Spessartine |
| Yellow Garnet | Andradite, Grossular, Uvarovite |
| Andradite | Calcium, Iron, Silicon |
| Uvarovite | Calcium, Chrome, Silicon |
| Platinum Group Sludge | Gold, Platinum, Palladium, Osmium, Iridium |
Other Materials[]
Certain other materials can be Centrifuged or Electrolyzed to produce other materials.
| Material | Elements |
|---|---|
| Obsidian Dust | Magnesium, Iron, Silicon |
| Clay Dust | Sodium, Lithium, Aluminium, Silicon |
| Glowstone Dust | Redstone, Gold |
| Redstone Dust | Silicon, Pyrite, Ruby, Mercury |
| End Stone | Helium, Tungsten, Platinum |
| Sand, Flint Dust, Glass Dust | Silicon |
| Lava | Copper, Tin, Gold, Silver, Tantalum, Tungsten |
| Soul Sand | Saltpeter, Coal Dust, Oil |
| Ender Pearl Dust | Beryllium, Potassium, Nitrogen |
| Blaze Powder | Carbon, Sulfur |
| Foods | Methane |
| Abyssal Stone Dust | Olivine, Calcite, Flint, Carbon |
| Quarried Stone Dust, Marble Dust | Magnesium, Calcite |
Tools[]
In addition to inventing a new ore generation system, GregTech creates its own tool system, commonly called the Meta-Tool system. While other mods add individual tools for each of their materials, each tool an individual item, GregTech creates a set of tool templates, and fills in their material, properties, and durability as NBT data. See Meta-Tools for details about the Meta-Tool system and available tools and materials.
Early game processing[]
Manual Processing[]
The most basic form of ore processing is the old classic "just throw it into a Furnace" method we all learned back in Vanilla. However, even just at this level, more can be done. Ore blocks can be broken with a Hammer rather than a Pickaxe to drop Crushed Ore, and Crushed Ores of basic metals like Copper, Tin, and Iron can be smelted into 10 metal Nuggets, slightly more than one full Ingot. Should you need Dusts, such as Redstone Dust, Crushed Ore can be crafted with a Hammer to produce Dirty Dusts, and Dirty Dusts can be thrown into a Cauldron full of Water to produce Dusts. This is the basic source of Redstone Dust.
Steam Processing[]
Once you have enough Bronze to start making steam machines, you can make a Steam Macerator to produce 2 Crushed Ores per ore block. This is your basic source of ore doubling. The Steam Macerator does require 2 Diamonds to craft though, so you may want to bypass it at first and just make a Steam Alloy Smelter to at least get your Bronze supply rolling. Additionally, the Steam Forge Hammer functions as a Hammer for Ore and Crushed Ore smashing, and if used can reduce the number of Hammers you need to craft.
Late game processing[]
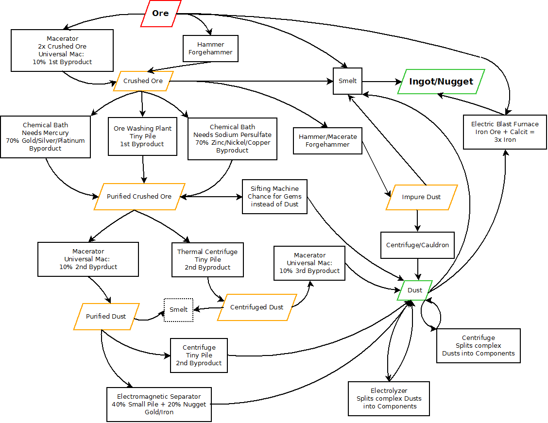
Once you have electric machines, and in particular once you have a Universal Macerator (HV-tier Macerator) maximum output ore processing becomes extremely complex. This flowchart shows all the possible routes. For byproducts, see the "Elements Contained in Ores" chart earlier in this page. Note: Maximum complexity ore processing chains may not always give you the most materials at the end of the day, but they will give you the widest range of different materials. It can often be useful to stop processing at a point and just smelt the resulting Crushed Ore or Dust, if you need that specific metal and not its by-products.
Macerator: The basis of all ore processing; doubles hammering or smelting output from Ores. The HV, EV, and IV Versions, the three with 'Universal' in their names, also produce Stone Dust and have a 10% chance to produce dusts of the ores' 1st Byproduct. Additionally, Macerators can be used on Purified Crushed Ores to produce Purified Ore Dusts, and on Centrifuged Ores to produce Ore Dusts. If a Universal Macerator is used, both of these processes have a 10% chance to produce 2nd (Purified Crushed) or 3rd (Centrifuged) Byproduct dusts.
Hammer, Forge Hammer: The simpler form of the Macerator, it smashes ores but does not double them. It can turn Crushed Ores and Purified Crushed Ores into Impure Dusts and Purified Dusts much more quickly than the Macerator, but gives no byproducts when doing so. It's effectively useless for ore processing after you have the Universal Macerator.
Ore Washing Plant: The second stage of processing for most ores, the Ore Washing Plant consumes Water and Crushed Ore to produce Purified Crushed Ores, Stone Dust, and tiny piles of 1st Byproducts.
Chemical Bath: A situational alternative to the Ore Washing Plant, the Chemical Bath uses Mercury or Sodium Persulfate in stead of water, and can produce certain specific metals from specific ores, in stead of the 1st Byproducts.
Centrifuge: Used to further clean Purified Dusts into Dusts and Byproducts. Also used to separate certain compounds into either simpler compounds or their base elements. Note that depending on what metals you want most, centrifuging is not always the best option. Most Purified Dusts can be smelted into 1 Ingot, but some Dusts cannot be smelted, and must be Electrolyzed down to their component elements. For example: Purified Tetrahedrite Dust when smelted produces 1 Copper ingot, but when centrifuged produces 6/9 copper and 1/9 zinc, and when electrolyzed in stead produces 3/8 Copper, 1/8 antimony, 3/8 sulfur, 1/8 iron and 1/9 zinc. (End game separations get complicated.)
Thermal Centrifuge: The Thermal Centrifuge is an extremely energy-intensive machine, and produces Centrifuged Ore from Purified Crushed Ore. However, Universal Maceration of Centrifuged Ore is the only way to obtain an ore's 3rd Byproduct. Additionally, certain basic Centrifuged Ores can be smelted into 10 metal Nuggets in stead of 1 metal Ingot.
Sifting Machine: The Sifting Machine is a special-purpose machine used to potentially obtain Gems instead of gem dusts from purified crushed ores. Overall, the Sifting Machine produces about the same amount of gems+dusts as straight processing to dusts would, but if you need gems then this is the easy way to get some. Additionally, the Sifting Machine is GregTech's best way of obtaining Quartz, Lapis, and Coal. (In GregTech 5 Unofficial, the Sifter's output is increased for many gems, including Diamond, Sapphire, Ruby, and other materials that are normally thought of as gemstones. The Sifter's yield for these is up to 130%, with 80% being normal gems or better, and 50% being dusts and flawed/chipped gems. This makes the Sifter optimal for almost every ore it can process.)
Electromagnetic Separator: Another alternative to the Thermal Centrifuge/Sifter, the Electromagnetic Separator can only be used on Purified Crushed Ores that have Iron, Gold, or Neodymium as byproducts. It is energy intensive, but it is a good way of getting those specific metals.
Electrolyzer: The Electrolyzer is the end of the line for most compounds, as it is used to separate compounds into their component elements. However, most Electrolyzer recipes require an Advanced Electrolyzer (MV); an LV one isn't powerful enough.
Electric Blast Furnace: A small set of compounds can be directly smelted in the Electric Blast Furnace in stead of being electrolyzed. This is the most energy-intensive process of all, requiring the EBF to be fed High Voltage, but yields more primary outputs than the Electrolyzer. This is most commonly used on Galena (Silver+Lead) and Ilmenite (Titanium+Iron) dusts.
Chemical Reactor: Few purified crushed ores (just Chalcopyrite and Pentlandite) can be processed in a Chemical Reactor with 8000mb of Nitric Acid to yield a tiny pile of Platinum Group Sludge and 9000mb of Vitriol. The Sludge can be centrifuged into rare metals including Osmium, Platinum and Palladium, and the Vitriol can be Electrolyzed into the ore's base metal (Copper or Nickel) plus 8000mb of Sulfuric Acid. This is the most complicated process of all, since it involves at least eight different machines, including macerating, washing, the manufacture of Nitric Acid, and the Vitriol reprocessing.
